我司业务范围:快速开业注册/财税代理/专项审计及清缴报告/政府预决算/劳务派遣/资质证书申请认定/商标专利注册/高企、科技项目代理申报/股改上市融资
更多的科技政策信息,还可通过以下途径了解和咨询:
合作热线:
1.嘉应·广州办事处:广州市天河区燕岭路120号金燕大厦905房
189 2506 1970(王先生)
2.嘉应·佛山顺德嘉旺:佛山市顺德区大良南国中路29号顺兴花苑2层2号写字楼
136 0032 1188(段先生)
3.嘉旺·睿旺公司:佛山市顺德区大良南国中路29号顺兴花苑2层3号写字楼
136 0032 1188(段先生)
4.嘉应·梅州百业旺办事处:梅州市梅区县剑英大道山水城锦绣国际家具博览中心B10栋4楼430
151 1937 7484(饶小姐)
5.嘉应·清远办事处:清远市新城东二号区十三号商业大厦603号
151 1372 2640(肖小姐)
6.嘉应·中山办事处:中山市石岐区龙井南路3号置贤大厦2416房
135 5610 0770(钟小姐)
7.嘉应·深圳办事处:深圳市南山区深南大道12069号海岸时代公寓东座2319
159 1977 0284(赵先生)
8.嘉应·梅州企盈办事处:兴宁市兴城宝华园C栋第17卡门店
189 3345 8933(陈小姐)
9.嘉应·广州语晨科技金融:广州市天河区黄埔大道中336号第六层18665633222 (贺先生)
————————————————————————————————————————————————
各地级以上市科技局,各有关单位:
为全面贯彻党的二十届四中全会精神和习近平总书记视察广东和澳门重要讲话、重要指示精神,落实省委“1310”具体部署,进一步强化粤港澳大湾区产学研创新协同,加快粤港澳大湾区国际科技创新中心建设,推动横琴、前海、南沙、河套等重大合作平台建设,现启动2026年度粤澳科技创新联合资助专题申报工作。有关事项通知如下。
一、专题设置
本专题支持广东创新主体联合澳门合作伙伴开展科研和成果产业化合作。由广东省科学技术厅和澳门科学技术发展基金联合实施,双方同步发布指南组织申报,经联合评审,对双方同时支持立项的项目,由双方分别资助各方创新主体。
二、申报要求
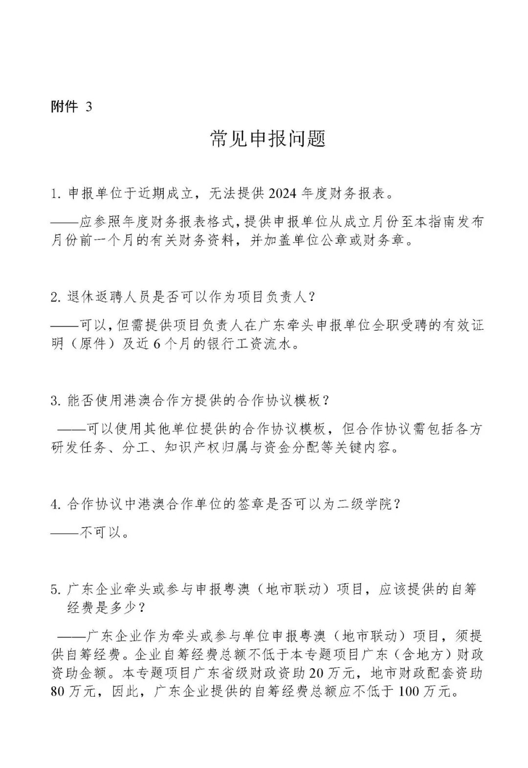
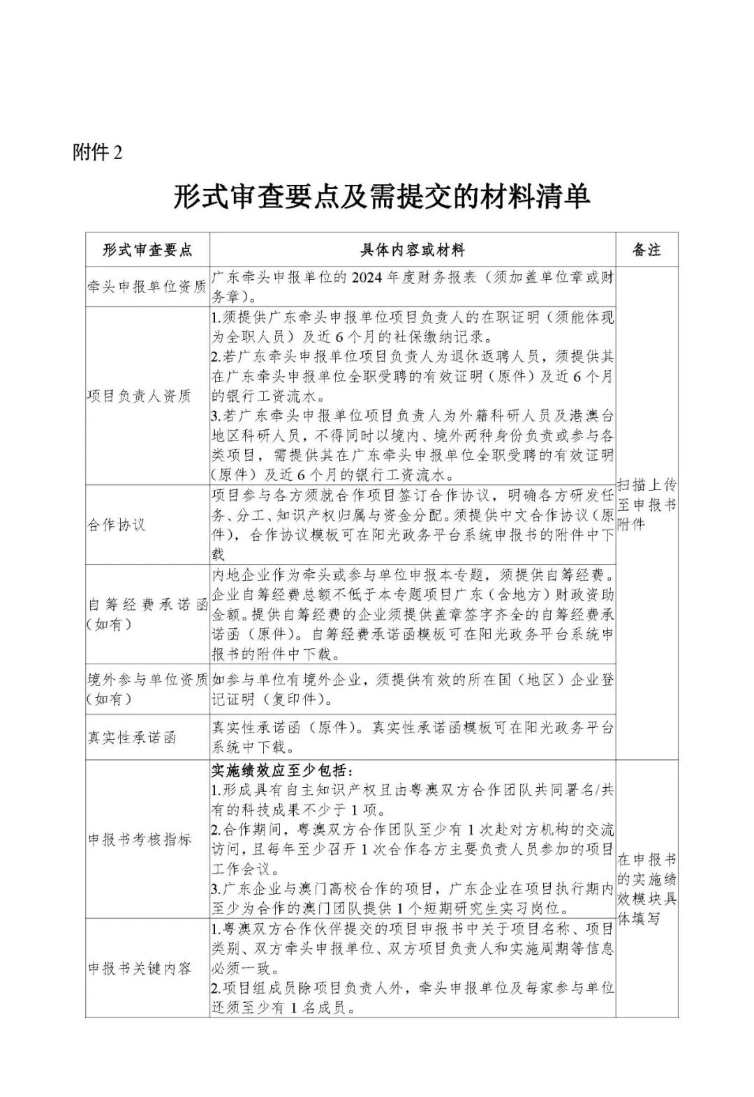
(一)申报单位应根据通知及附件要求提供申报材料及所需
提交的材料清单(详见附件2),且保证项目内容真实可信,不得夸大自身实力与技术、经济指标。牵头申报单位须对申报资料的真实性负责,并提供申报材料真实性承诺函。项目一经立项,将根据申报书内容转化生成任务书,无正当合理的理由不予修改调整。
(二)有以下情形之一的项目负责人或牵头申报单位不得申报或通过资格审查:
1.项目负责人有广东省级科技计划(专项、基金等)项目3项以上(含3项)未完成验收结题的或有省级粤港澳科技合作、国际科技合作项目1项以上(含1项)未完成验收结题的;项目负责人2026年提交的广东省级科技计划(专项、基金等)项目申请书累计已达到2项(含2项)以上的;项目负责人或企业法人有项目逾期一年未完成验收结题的(平台类、普惠性政策类、后补助类项目除外)。
2.发生科研失信行为且仍在惩戒期内的。
3.同一项目通过变换课题名称等方式进行多头申报的,同一项目已申报当年度省科技厅其他业务专题或此前已在省科技厅立项的。
4.项目主要内容已由该单位单独或联合其他单位申报并已获得省科技计划立项的。
5.省内单位项目未经主管部门组织推荐的。
6.有尚在惩戒执行期内的科研严重失信行为记录和相关社会领域信用“黑名单”记录。
7.违背科技伦理道德。
8.其他不适合资助的情况。
(三)申报项目符合申报指南的具体申报条件,所涉科学研究和医疗活动须严格遵循技术标准和伦理规范,遵守国家法律法规和有关规定。
三、申报方式
(一)网上申报。符合申报条件的单位通过“广东省政务服务网”或“广东省科技业务管理阳光政务平台(http://pro.gdstc.gd.gov.cn/egrantweb)”提交有关资料进行申报。
(二)平台注册。首次申报的单位可在广东政务服务网进行注册后转入省科技业务管理阳光政务平台进行申报;或者由单位科研管理人员在省科技业务管理阳光政务平台注册单位信息,获得单位用户名和密码,同时获得为本单位项目申报人开设用户账号的权限,项目主要负责人从单位科研管理人员处获得用户名和密码,填写个人信息后进行申报。已注册的单位继续使用原有账号进行申报和管理。
(三)审核推荐。各级主管部门在省科技业务管理阳光政务
平台对申报项目择优推荐。其中各地级以上市所属企事业单位的申报项目,应由地级以上市科技局审核推荐;其余省直等相关部门所属企事业单位的申报项目,由主管部门审核推荐。
(四)网上申报时间。网上集中申报时间为2025年11月28日~2026年1月16日17:00,主管部门网上审核推荐截止时间为2026年1月23日17:00。
(五)纸质申报材料报送方式。本指南项目在申报阶段不需送交申报书纸质材料,待项目立项后,将任务书(一式6份)与申报书(一式1份)等纸质材料一并报送至省科技厅综合业务办理大厅。
四、联系方式
(一)联系人及电话
1. 广东省科技合作研究促进中心(项目管理专业机构):
+86-020-83561424、83562716、81567257、83561164
2. 广东省科学技术厅(政策咨询):
+86-020-83163680、83163861
3. 业务受理及技术支持:
+86-020-83163338、83163469
4. 广东省科学技术厅(综合性业务咨询):
+86-020-83163838
(二)纸质申报材料报送地址
广州市连新路171号省科技厅信息大楼1楼综合业务办理大厅(邮编:510033,电话:+86-020-83163930)。
附件:1.2026年度粤澳科技创新联合资助专题申报指南
2. 形式审查要点及需提交的材料清单
3. 常见申报问题
广东省科学技术厅
2025年11月27日
查看完整附件请点击http://gdstc.gd.gov.cn/zwgk_n/tzgg/content/post_4806341.html?sessionid=

18925061970



