我司业务范围:快速开业注册/财税代理/专项审计及清缴报告/政府预决算/劳务派遣/资质证书申请认定/商标专利注册/高企、科技项目代理申报/股改上市融资
更多的科技政策信息,还可通过以下途径了解和咨询:
合作热线:
1.嘉应·广州办事处:广州市天河区燕岭路120号金燕大厦905房
189 2506 1970(王先生)
2.嘉应.语晨知识产权 广州办事处:广州市天河区粤垦路628号9楼18665633222(贺先生)
3.嘉应·佛山顺德嘉旺:佛山市顺德区大良南国中路29号顺兴花苑2层2号写字楼
136 0032 1188(段先生)
4.嘉旺·睿旺公司:佛山市顺德区大良南国中路29号顺兴花苑2层3号写字楼
136 0032 1188(段先生)
5.嘉应·梅州百业旺办事处:梅州市梅区县剑英大道山水城锦绣国际家具博览中心B10栋4楼430
151 1937 7484(饶小姐)
6.嘉应·清远办事处:清远市新城东二号区十三号商业大厦603号
151 1372 2640(肖小姐)
7.嘉应·中山办事处:中山市石岐区龙井南路3号置贤大厦2416房
135 5610 0770(钟小姐)
8.嘉应·深圳办事处:深圳市南山区深南大道12069号海岸时代公寓东座2319
159 1977 0284(赵先生)
9.嘉应·梅州企盈办事处:兴宁市兴城宝华园C栋第17卡门店
189 3345 8933(陈小姐)
————————————————————————————————————————————————
区各有关企业:
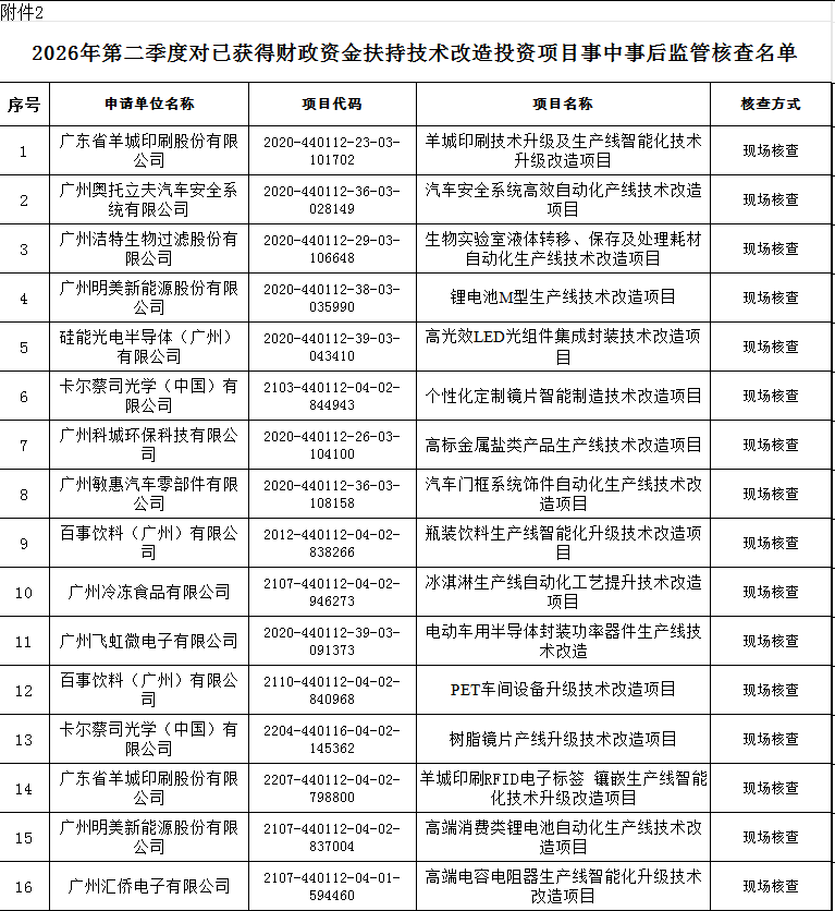
根据《企业投资项目事中事后监管办法》(国家发展改革委令第14号)、《广东省发展和改革委员会 广东省工业和信息化厅印发<关于企业投资项目核准和备案管理的实施办法>的通知》(粤发改规〔2022〕1号)等有关文件精神,按照“双随机、一公开”原则,现拟定于2026年二季度到附件名单所涉及企业开展技术改造投资项目事中事后监管核查工作,核查内容如下:
一、是否属于实行核准管理的项目;
二、是否属于产业政策禁止投资建设的项目;
三、是否通过监测系统如实、按规定报送项目开工建设、建设进度、竣工等建设实施基本信息;
四、是否按照备案的建设地点、建设规模、建设内容进行建设;
五、需要延期开工建设的,是否按规定办理延期开工建设手续;
六、是否按要求如实办理相关报建报批手续,是否存在未批先建情况;
七、是否合理使用项目财政资金。
请相关企业予以配合。
特此通知。
附件1:2026年第二季度企业技术改造投资项目事中事后监管检查名单.xlsx
附件2:2026年第二季度对已获得财政资金扶持技术改造投资项目事中事后监管核查名单.xlsx
广州市黄埔区工业和信息化局
2026年4月7日
(联系科室:投资与产业园区科,联系电话:020-82111499)
查看完整附件请点击http://www.hp.gov.cn/gzhpgx/gkmlpt/content/10/10757/post_10757207.html?sessionid=#4934

18925061970



