广州【切换】

科企之嘉-科技项目申报一站式服务平台

当前位置:首页 > 新闻资讯 > 公司新闻 > 详情

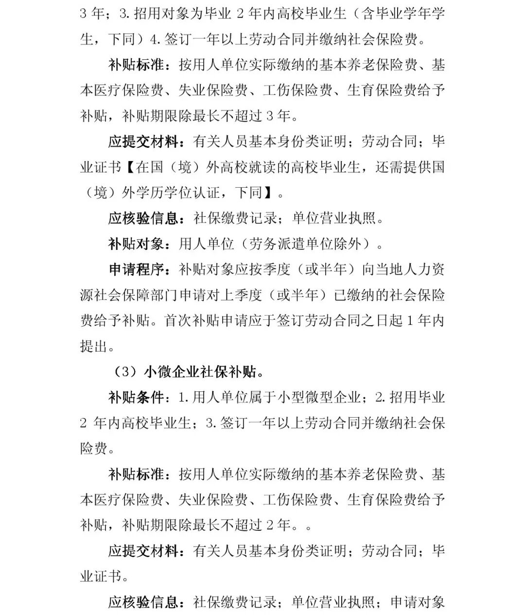
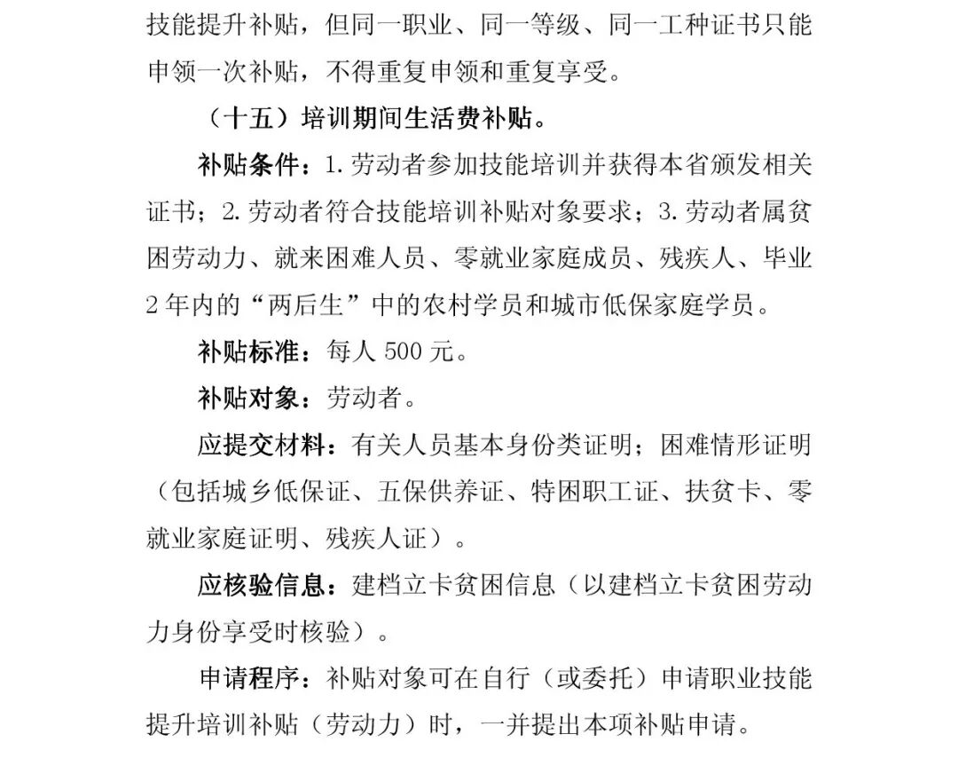
【注意注意!】一大波创业就业补贴来袭!

发布时间:2019/11/29 20:27:10 流览量:2098
导 读:

我司业务范围:快速开业注册/财税代理/专项审计及清缴报告/政府预决算/劳务派遣/资质证书申请认定/商标专利注册/高企、科技项目代理申报/股改上市融资 更多的科技政策信息,还可通过以下途径了解和咨询: 合作热线: 1.嘉应·广州办事处:广州市天河区燕岭路120号金燕大厦905房18925061970(王先生) 2.嘉应·佛山顺德嘉...

我司业务范围:快速开业注册/财税代理/专项审计及清缴报告/政府预决算/劳务派遣/资质证书申请认定/商标专利注册/高企、科技项目代理申报/股改上市融资

更多的科技政策信息,还可通过以下途径了解和咨询:

合作热线:

1.嘉应·广州办事处:广州市天河区燕岭路120号金燕大厦905房18925061970(王先生)

 

2.嘉应·佛山顺德嘉旺:佛山市顺德区大良南国中路29号顺兴花苑2层2号写字楼 13728539668(袁小姐)

 

3.嘉应·梅州百业旺办事处:梅州市梅县区宪梓中路419号401房之一(原城管局大楼)  15119377484(饶小姐)

 

4.嘉应·清远办事处:清远市清城区滨江路51号汇达商务大厦09层12号136 0293 7238(李先生)

 

5.嘉应·中山办事处:中山市石岐区龙井南路3号置贤大厦2416房13600321188(段先生)

 

6.嘉应·南沙办事处:广州市南沙区丰泽东路106号(自编1号楼)15989296283(刘先生)

————————————————————————————————————————————————

 

 

 

 

 

导读

征求对《关于进一步推进就业创业补贴便利享受的通知》的意见

为贯彻落实人力资源社会保障部、财政部《关于进一步精简证明材料和优化申办程序充分便利就业补贴政策享受的通知》(人社部发〔2019〕94号)精神,我厅起草了《关于进一步推动就业创业补贴申领便利化的通知(稿)》。现向社会征求意见。如有意见,请于12月6日前反馈我厅

联系电话:83134954;传  真:83377615;

邮  箱:jycjc505@163.com

附件:《关于进一步推进就业创业补贴便利享受的通知(征求意见稿)》

                 广东省人力资源和社会保障厅

2019年11月19日

征求意见稿


详情请点击http://hrss.gd.gov.cn/zwgk/gsgg/content/post_2703790.html