我司业务范围:快速开业注册/财税代理/专项审计及清缴报告/政府预决算/劳务派遣/资质证书申请认定/商标专利注册/高企、科技项目代理申报/股改上市融资
更多的科技政策信息,还可通过以下途径了解和咨询:
合作热线:
1.嘉应·广州办事处:广州市天河区燕岭路120号金燕大厦905房
189 2506 1970(王先生)
2.嘉应·佛山顺德嘉旺:佛山市顺德区大良南国中路29号顺兴花苑2层2号写字楼
136 0032 1188(段先生)
3.嘉旺·睿旺公司:佛山市顺德区大良南国中路29号顺兴花苑2层3号写字楼
136 0032 1188(段先生)
4.嘉应·梅州百业旺办事处:梅州市梅区县剑英大道山水城锦绣国际家具博览中心B10栋4楼430
151 1937 7484(饶小姐)
5.嘉应·清远办事处:清远市新城东二号区十三号商业大厦603号
151 1372 2640(肖小姐)
6.嘉应·中山办事处:中山市石岐区龙井南路3号置贤大厦2416房
135 5610 0770(钟小姐)
7.嘉应·深圳办事处:深圳市南山区深南大道12069号海岸时代公寓东座2319
159 1977 0284(赵先生)
8.嘉应·梅州企盈办事处:兴宁市兴城宝华园C栋第17卡门店
189 3345 8933(陈小姐)
9.嘉应·广州语晨科技金融:广州市天河区黄埔大道中336号第六层18665633222 (贺先生)
————————————————————————————————————————————————
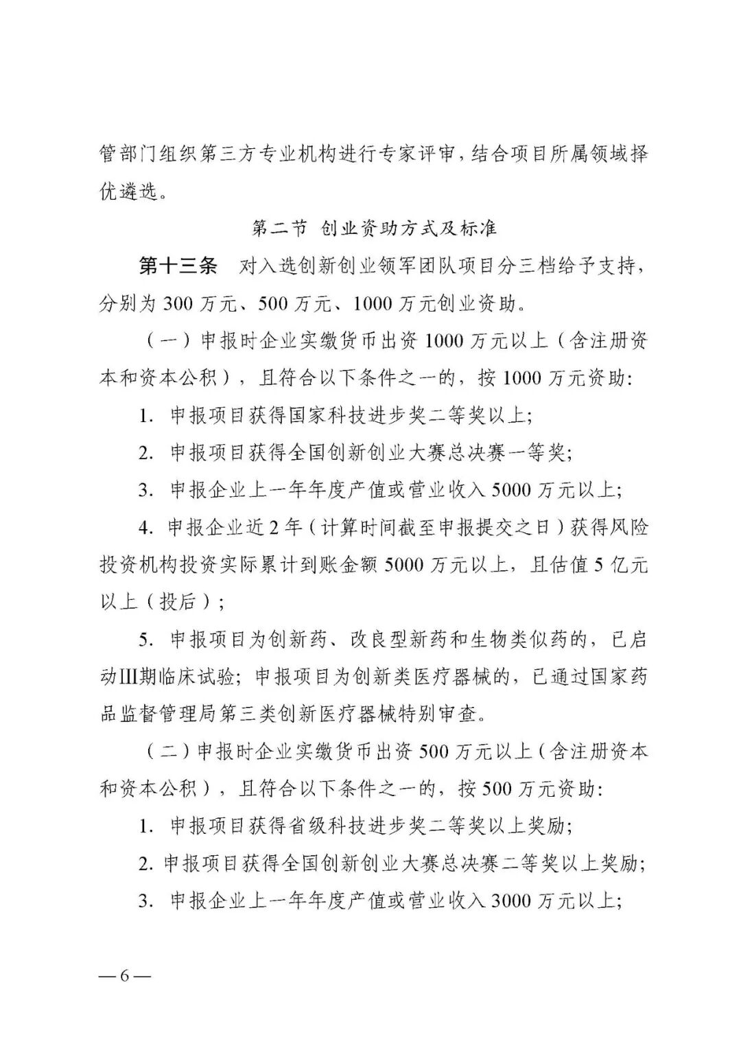
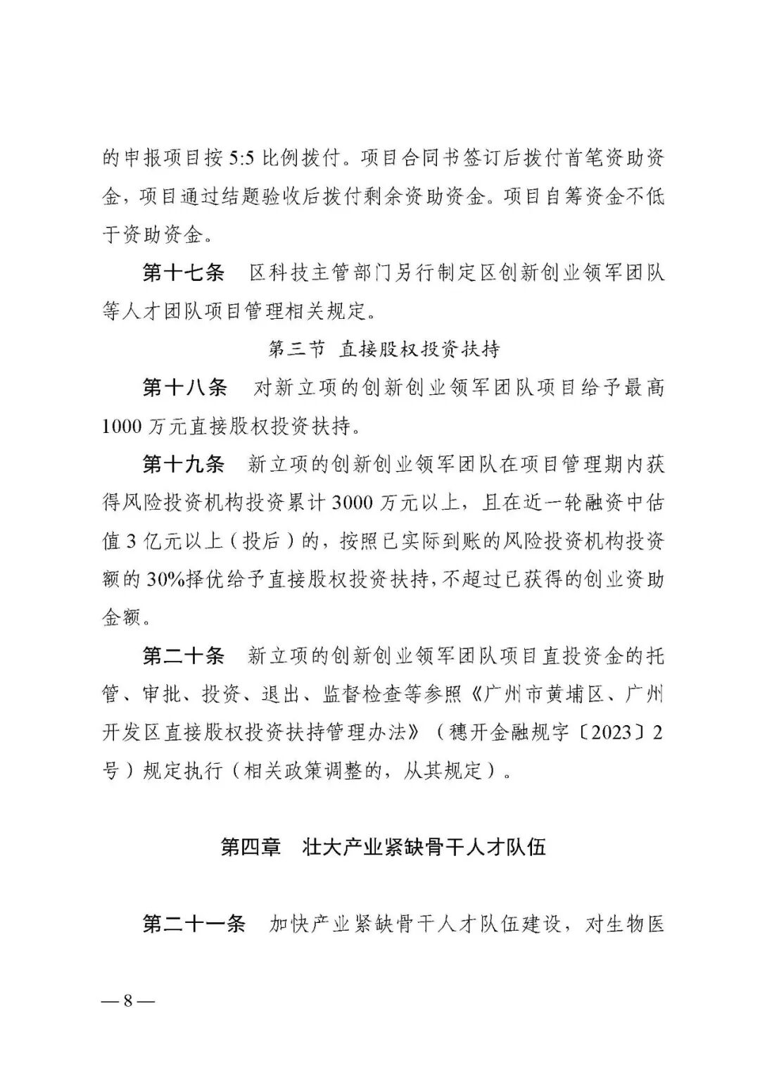
为贯彻落实《广州开发区(黄埔区)促进人才高质量发展的政策措施》(穗埔组通〔2024〕6号),2024年6月27日,我局制定印发了《广州市黄埔区科学技术局广州开发区科技创新局贯彻落实广州开发区(黄埔区)促进人才高质量发展的政策措施实施细则》(穗埔科规字〔2024〕2号)。2025年6月23日,中共广州开发区工委组织部、中共广州市黄埔区委组织部印发了《关于建设“三城一岛”高水平人才集聚区的若干举措》(穗开组通〔2025〕20号),该文件印发后,《广州开发区(黄埔区)促进人才高质量发展的政策措施》(穗埔组通〔2024〕6号)同时废止。
鉴于《广州开发区(黄埔区)促进人才高质量发展的政策措施》已废止,我局为该政策制定的配套实施细则《广州市黄埔区科学技术局广州开发区科技创新局贯彻落实广州开发区(黄埔区)促进人才高质量发展的政策措施实施细则》须相应进行废止处理。现向社会公众征求意见,欢迎社会各界通过以下途径和方式提出反馈意见:
一、电子邮件:sunhy@hp.gov.cn;
二、邮寄方式:广州市黄埔区香雪三路1号行政服务中心E栋227室科技招商科(邮编:510530)。
为便于联系,请注明联系人姓名、所属单位和联系电话。请在电子邮件主题和信封上注明“废止《广州市黄埔区科学技术局广州开发区科技创新局贯彻落实广州开发区(黄埔区)促进人才高质量发展的政策措施实施细则》公开征求意见”。
意见反馈时间为2025年7月22日至2025年7月30日,咨询电话:82113490。
附件:广州市黄埔区科学技术局广州开发区科技创新局贯彻落实广州开发区(黄埔区)促进人才高质量发展的政策措施实施细则(穗埔科规字〔2024〕2号)
广州开发区科技创新局 广州市黄埔区科学技术局
2025年7月18日
查看完整附件请点击https://www.hp.gov.cn/hdjl/myzj/content/post_10363370.html

18925061970



